本文背景
很多小伙伴都在关心用AI可以做什么,可以靠什么来赚米。
可能听说过 AI,但还没用它来赚过米。实际上,只要经常在网上刷看新闻、看一些故事案件等等,就能轻松发现,现在很多文章都是由 AI 完成的。因为除了一些特别厉害的 IP 博主,没有人会花那么多力气去写文章,绝大多数人都是靠 AI 完成的。
那么他们都是怎样靠 AI 完成的呢?
今天大象这篇干货文就来给大家操作演示一遍
我将从如何选择领域、找选题、找对标、选择 AI 工具、使用指令、人工润色、加图片、排版等各个环节,希望能为小伙伴们提供一期完整的教程。
选择领域
在选择领域有一句话叫:“兴趣是创作的一切源泉,是持续创作的动力源。”比如有的人对美食感兴趣,喜欢了解各种食材,那么美食领域可能就很适合你。
又比如说你是一名健身教练,那健身领域也能让你大显身手。所以说并不是热门的就是最好的,也要结合自己的兴趣爱好。
那如果还是不知道选什么呢?大象在这里推荐 4 个都可以做且很容易做好的领域,分别是:“新闻、体育、娱乐、历史。”
找选题
宁可花30分钟找选题,都不要花30分钟写文章。
在今日头条上面找选题,上面的热点新闻和热点话题都是选题的宝库

选题的原则是:发布时间3-5天内,阅读量最好1W以上,粉丝越少越好,3W以下,因为粉丝3W说明是自然流,太高的粉丝都是推流的,都分不清真假,只有自然流好才说明这个话题能玩。

当然,除了这样找选题,还可以直接使用对标账号,平时做得多了就会收集一些对标账号,这些对标账号能更快速方便地帮你找选题。我相信当你有了 50 个对标账号以后,你再也不会为选题而烦恼了。
确定选题
因为是示范,我就先随便选一个了:

接下来就是要用AI开始创作了
AI工具的选择
选择 AI 工具,很多人说要选择好的,像 GPT4 或者Claude,当然我也知道很多工作室在用这种工具,但实际上大象建议新手还是选择国产的就可以了。

一是作为新手的成本问题
二是因为普通的写文章,国产就够了。
接下来我分别用现在很多博主、教学的、工作室、自媒体矩阵都在用的提示词,给大家做一个演示,这主要是给新手小伙伴看的。
然后我再用我们大象会员的方法做一个对比,看看大家觉得哪一种好。
注意我没有专门推荐工具,因为就算是第一种,我也会把提示词给到大家。这是最常用的办法,但我不太喜欢这种第一种办法,我比较喜欢第二种。
下面看我分别演示两种生成原创文章的办法
方法一
创作正文部分
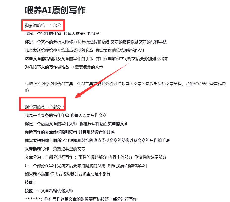
提示词:
我是一个写作的作家 我每天需要写作文章
你是一个文本的分析大师你擅长分析理解和总结 文章的结构以及文章的写作手法
我会发送给你给你几篇热点类型的文章 你需要帮助总结理解和学习 这些文章的结构以及文章的写作的手法 并且在理解和学习好之后要分别列举出来 为我接下来的写作做准备 +需要喂养的文章

先发给AI上面这段提示词,等AI回复后,再发送原文,然后再发送第二段提示词:

提示词太长,我就不发这这里了,需要的加我找我要吧。
最后写出来的文章:

其中我画红框的部分,都是需要修改的,有AI味就要手动去除。
润色
人工润色这一步,很重要,因为用 AI 写出来的文章,或多或少都会有一点 AI 味。我们可以有两种办法,一种是切换不同的段落,再重写两遍,然后穿插两遍。第二种是自己修改一下AI词汇,比如“不仅是…更是…”“首先、其次,再次”包括还有一些小标题,都要手动去除。
标题最好是三段式标题,就是由3句话组成的标题
标题也有标题的提示词:

输入给AI:

以上就是市面上普遍都在使用的方法,标题我觉得修改的有点多,所以我喜欢采用第二种方法。
方法二
原创正文部分
接下来大象用一个非常高级的提示词来演示,找到《角色指令词生成器》

丢入原文,在原文开头加上一句:能够写出这种文章的提示词

改指令是结合李继刚的结构化提示模板和一言的官方教程,大象专门开发了一个提示词生成器应用。这个应用可以很好地生成你想要写作的提示词,并且更加方便修改。不仅能写出完整的提示,还能让你根据自己的需求进行后续修改,大大节省了写出好文章的时间。
得到回复:

然后把生成的指令词再次发给灵想AI。

并再次输入原文:

最终得到原创文章:

拿到检测工具看效果:完全原创

标题
再来是标题,打开《新闻稿标题创作》:

输入原文后得到标题:各个有模有样

其中,我选择第一个标题:
笑喷!《小巷人家》庄超英怒扇庄筱婷画面播出,观众差评理由竟惊人一致
配图
将写出来的文章导入到头条,配图。
配图可以用原图,也可以在百度上搜图片,如果是用原图,一定要保证右下角没有水印,然后修改一下像素

分好段落,不要一大段文字是一段,应该要分开,每段也就100字多,不要一下子看三四百字,累。

排版
很多人喜欢整排的大量排版,但其实不需要,我们只需要对一些关键字做处理。在合适的地方添加文字背景色,不要偷懒一大段一大段的标记,应该像我这样,按词语关键词标记。
记住选择头条首发,赚米专用。

不过我个人建议,新人新号,不要上来就选头条首发,原因是容易被K,具体就不多说了。
发布:

可以看到,整篇文章不仅原创,而且可读性高,AI味低。
总结:
以上就是今日头条流量主的全部流程,主要是操作流程。当然,还有一些开通、提现等步骤,我就不在这里具体演示了,我觉得但凡做到这一步,也不可能不会。
那对比这两个有什么不同呢?
第一种生成的,内容相对来说较为肤浅和模式化。有一些特定的句式,比如“首先”“其次”“总之”“探讨”这类的话。
第二种虽然也是 AI 创作的,但是可以明显看到它的可读性很高,里面的一些观点和见解也能体现出文章的深度和独特性。
修改的东西也相对少很多。当然 AI 写的都需要修改,只是修改多少的问题。而且第二篇的逻辑连贯性也非常好,在我看来也是一篇非常合格的娱乐性文章。再配上图片和排版,就是一篇非常正常的原创文章了。
那好,今天的演示就到这里,还有不懂的,可以后台再问我。



