不讲武德,竟然用kimi三分钟完成了100篇小红书爆单文案
本文背景
:
最近有很多小伙伴们都开始做
AI
爆文变现
了,这是其中一种主流的
AI
变现方式,也是大象现在推荐很多人正在做的,我希望每一个运营者都能用
AI
快速
写出自己文章
,都能拥有自己的
GPTS
,随着目前国产
kimi
的火爆
,尤其是它的长文功能确实领先于其它
国产
AI
,我前面的几期测试都明显看的出来,能完整的读取到你上传的小说或
PDF
的
10
万字文档
,并且回复也是很精准的,基于这个功能,我们可以用它帮我们完成图文带货的书单号,那不是轻手拿捏吗?
废话不多说,今天的干货先干为净
首先讲准备好的一篇也是最近书单号销量非常高的一本
PDF
,
大家也可以后台找我要(包括本文的工具以及提示词)
,

将这本书直接投喂给
kimi
可以看到,它将这个本先做了一个总结,注意接下来的提示词
很重要
,我们不能让它直接整理出文章的主旨,因为本书本身就是一本价值含量很高的书,里面本身就会有很多经典的句子,而不是像小说那些需要总结(
当然小说总结我的小报童里面也会有相应的提示词的),
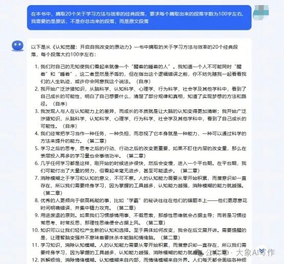
提示词模板:请你
在本书中,摘取
20个关于学习方法与效率的经典段落,要求每个摘取出来的段落字数为100字左右,我需要的是原话,不是你总出来的段落,
必须是原文段落。
关于长文
,
kimi
也是拿手
在掏出我们的大杀器:
图文批量助手

该软件批量有
两种含义
:
1.可以选择多个界面样式版面,生成图文/视频
2.
可以选择导入
docx目录,一次生成多个推文文案的图文
如果输出图文
/图文视频,首图单独设置,docx用空两行分隔首图文案与后续文案,如下图:

可设置界面样式参数有:
(1)图文/视频宽高
(2)图文内容上下左右边距
(3)图文文本字体大小、颜色、外部导入字体
(4)文本水印字体大小、颜色、透明度、旋转角度
(5)页码字体大小、颜色(只是适用输出图文,对输出视频无效)
(6)图文背景色/背景图片,以及背景贴图
(7)首图单独设置上下左右边距、字体大小(只是适用输出图文,对输出视频无效)
生成图文
/视频常见
分辨率
:
ps:选择小的宽高会比较明显的减少视频耗时
导入外部字体

默认背景就不用设置了,直接用我们的图片
导入外部字体并
调整好字体
设置行距

还可以调整
高亮
标签

填好直接生成

大家也知道,这只是书中的一小部分,光是发一个主题就能生成
20
篇图文
,
5
个主题就是
100
篇图文
,一本书
100
篇图文还不夸张吗?
最近在研究
RPA
还是小有成果,把以前不明白的编程的难点都打通了,特别是
python
用处真的很强大,我相信,只有把
RPA
和
AI
结合起来使用,才是
AI
变现的真正王道,好了下课吧。
END
我是大象,目前在做AI写作,副业从事新媒体运营,并拥有自己的工作室。借助AI技术趋势,我们可以做百家号、头条号和公众号
流量主
项目
我通过发布多篇实用干货视频教学,我每天深入研究AI的应用,大部分文案和视频都由AI协助完成,使我的工作效率大幅提升,节省了近一半的人力成本。AI的趋势远不止于此,其潜力巨大。

我强烈建议大家拥抱这一趋势。如果你还在犹豫不决,可能错失良机。
如果你想系统学习AI爆文项目,请回复“报名”,了解更多详情。

往期
精彩
回顾
AI写作 不会这样运用prompt指令 就不要说会用AI帮你写文章
AI写作一招让你的文章逻辑清晰,无论什么领域都能写出爆款文章!
从公众号到头条 教你如何用AI写作 快速复刻任何项目 赚钱不求人
角色扮演提示词深度解析:如何用AI扮演不同的角色(全文干货)
如何用AI写好一篇观点文?怎样写好爆款论述文?AI观点文写作技巧
大象笔记
微信号:du4492
扫码关注 了解更多内容
点个【在看】,你最好看





